一款解放双手与双眼的朗读工具——文字朗读神器。它能让用户在工作、行走、休憩时,通过听觉来“阅读”文章、新闻、小说等各类文本;只要是可复制的文字内容,都能借助这款软件转化为语音。此外,它也十分适合视障人士使用。
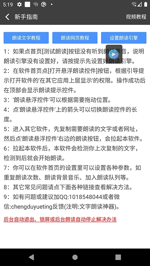
打开软件首页,在朗读页面找到设置;

点击设置朗读引擎、语速、发音人;

用户先朗读引擎设置好;

在朗读语速之间之间划动即可。

能朗读任何软件里可复制的中英文文字,帮你解放双眼、保护视力;
也可朗读英语单词、英语语句、英语文章等;
自带小说库,海量热门小说免费阅读,可朗读听书;
背单词、学中文,还能朗读任意软件里可复制的中英文文字。
你可以自由编排朗读的顺序,只需一键启动,就能体验到暖心的语音朗读服务。
支持用户主动输入内容,通过来播放,收听文章内容;
每天都会更新推送热门文章,其他用户喜欢收听的内容这里都有。
一键关注心仪小说,最新章节更新信息会第一时间推送给你
播放时间可灵活调整,朗诵时的背景音乐与播放次数也能进行设置。
具备多音字替换能力,可助你迅速修改文章,增强朗读表现。
提供的新手指南能够切实助力用户更顺畅地开展使用操作。
通过各类设置,用户能够获得更舒适的使用感受,体验也会变得更加丰富多元。
实时呈现大家正在关注内容的在线评论,能增强用户的参与感,让评论互动更具趣味性。
书城的内容十分丰富,用户能拥有更全面的选择,也可以更快捷地进行查看。
书架功能方便用户随时查看未读完的内容,记录清晰明了。
手动输入的形式能够按照个人的偏好自由地朗读,朗读的内容没有限制。
6.6分
pandatv直播安卓手机版
其他软件 | 22.69MB 2025-12-23 15:07:09更新
供销出行
其他软件 | 43.50MB 2025-12-23 14:57:09更新
欢乐小镇之旅
其他软件 | 19.25MB 2025-12-23 14:55:12更新
猜个锤子手机版
其他软件 | 59.28MB 2025-12-23 14:54:12更新
同行查火车机票
其他软件 | 177.44MB 2025-12-23 14:50:20更新
签好运司机端
生活服务 | 48.59MB 2025-12-23 14:49:11更新
角度计算器
办公学习 | 47.18MB 2025-12-23 14:48:10更新
春华小说软件免费版
其他软件 | 7.88MB 2025-12-23 14:42:12更新
barmak维语输入法
其他软件 | 99.21MB 2025-12-23 14:41:10更新
妙手自动点击连点器
其他软件 | 13.97MB 2025-12-23 14:36:14更新
特种僵尸小队是DCGamePub Limited推出的策略塔防游戏,由十八汉化组完成了全面翻译,玩家无需担心语言问题,可顺畅体验游戏内容。这款游戏十分考验玩家的战术思维与操作能力,具有较高的挑战性。在游戏中,玩家需要组建一支特种部队,借助不同士兵的独特技能来抵御一波又一波的僵尸袭击。值得注意的是,游戏的核心机制之一是需要手动为英雄单位更换弹药,若未及时换弹,英雄将无法对敌人造成伤害。因此,玩家在布置部队和进行升级操作时,必须特别留意这一关键步骤,以保证队伍能够持续稳定地输出火力。
《消灭蟑螂》是一款以家庭卫生为背景的休闲益智游戏。在游戏里,玩家会化身勇敢的灭虫专家,需要借助各类工具与策略,在住宅的各个角落查找并清除难缠的蟑螂,以此保障家庭环境的洁净与祥和。
供销出行,软件介绍供销出行是一款面向企业商务出行场景打造的差旅管理工具,它整合了机票、火车票、酒店预订及用车服务等全流程资源。该工具支持单程、往返等多种出行模式的票务预订,通过智能比价系统为用户推荐最优的出行方案;同时,其企业级报销管理功能可有效简化财务流程,实时行程监控机制能保障差旅安全,多账户协
欢乐小镇之旅,软件介绍《欢乐小镇之旅》是一款主打旅游规划的实用型应用,整合了各地热门景点的详细介绍,用户无需出门就能“云游”各地的秀丽景色,方便挑选心仪的旅行地并提前做好行程安排,让旅行体验更上一层楼。平台还提供了丰富的游玩攻略,能帮助用户更高效地制定旅游计划;此外,应用内还有大量精美的壁纸资源,用
猜个锤子最新版是一款集成了丰富知识答题、趣味猜谜、笑话阅读与汽车识别功能的综合应用软件。这里汇聚了海量精选音乐播放资源,众多高人气音乐作品合集在此集结,让用户能自由聆听心仪的旋律;软件还包含大量优质笑话阅读内容,每日更新全新冷笑话文章,助你发现更多欢乐与趣味玩法;此外,猜个锤子手机版拥有丰富的精选猜谜题库关卡,多种难度的题目可供轻松选择挑战;喜欢这款软件的朋友们,欢迎直接到本站体验!
同行查火车机票,软件介绍同行查火车机票能提供精准的票务信息查询服务,用户只需输入出发地、目的地和出行日期,就能快速获取火车票与机票的相关信息。它的特色功能有票价对比、余票监控、行程规划等,可帮助用户轻松安排出行计划。此外,该平台的视频剪辑工具还支持素材处理、时长裁剪以及变速调整等操作。 同行查火车机
签好运司机端是一款专为货车司机打造的安卓优化接单工具,致力于让接单流程更顺畅、操作更简便、响应更迅速。该软件能直观展示运单状态,全程追踪运输流程,每日提供海量真实货源供司机竞价,助力开启高效驾驶之旅。它帮助司机告别繁琐操作,尽享专业服务,让工作更加得心应手。无论是运输途中还是货物送达后,司机都能轻松管理订单,提升运输效率,让工作更便捷高效。
欢迎来探索这款精心打造的全方位数学神器——角度计算器。这款软件不仅包含基础的角度换算功能,更是一个综合性的数学助手,致力于简化您的计算流程,不管是日常生活场景还是专业应用领域都能派上用场。它能把复杂的数学概念转化为易于理解和运用的形式,帮助您轻松解决每一个数学难题。
春华小说涵盖了丰富多样的分类与主题,既能充实用户的精神世界,又能带来优质的视觉享受。在这款软件里,用户可依据个人喜好挑选心仪的小说阅读,全程无需任何费用,还支持离线缓存功能,即便断网也能畅快阅读,欢迎大家体验使用。
barmak维语输入法,BARMAK输入法是成都西谷新域科技有限公司推出的一款具备斗图表情功能的手机输入法应用。它支持维吾尔语、汉语、英语三种语言,能让用户轻松完成汉维互译,打字操作也十分便捷。这款软件旨在为新疆地区及所有使用维吾尔语的用户带来更舒适、更便捷的打字体验。此外,它还配备了智能语音输入等实用功能,可帮助用户更高效地进行手机打字输入。
《全面战争》系列游戏凭借其富有深度的策略规划、精致的画面呈现以及深厚的历史底蕴,收获了大量玩家的青睐。在游戏里,玩家会化身为不同历史阶段的国家或势力,借助回合制的内政运营与即时战略的战斗模式,去战胜对手,实现天下一统的目标。
今天给大家安利一款超有趣的益智休闲游戏——击退砖块手机版!闲暇时玩上几局特别解压,而且上手超简单,只需操控可爱的小黄鸭角色躲避横冲直撞的砖块就行~ 游戏里有超多模式和闯关挑战,玩家还能自由选择关卡难度和模式去探索,趣味性拉满!感兴趣的小伙伴赶紧来试试吧!
妙手自动点击连点器是一款十分实用的点击类软件,能帮助用户轻松解放双手。软件支持多种点击模式的设置,用户还可根据需求自定义调整点击参数,以适配不同使用场景。此外,软件配备了详细的操作说明,确保每位用户都能快速掌握使用方法。整体操作简单易懂,有需要的朋友不妨来试试。
社保通是一款专注于社保服务的应用程序。平台汇聚了丰富的社保领域最新动态,用户可以及时掌握政策调整信息,并针对社保相关事宜进行咨询与处理。此外,该应用还配备了社保计算器、参保政策查询等实用工具,帮助用户精准把握个人社保缴费状况,避免出现漏缴或多缴的情况。值得一提的是,其界面布局简约直观,操作流程便捷且功能完备,能够显著优化用户的使用体验。如果您希望深入了解社保知识,不妨下载体验这款应用!
桌球大神是一款高度拟真的台球竞技游戏,致力于为玩家还原真实球桌上的策略与技巧。游戏采用好莱坞级物理引擎,精准模拟球体滚动、碰撞回弹、旋转走位等每一个细节,让每一次击球都如临现场。三大主流玩法应有尽有,满足不同风格玩家的需求。
《幻兽爱合成》是一款别具一格的休闲减压手游,核心特色在于萌趣的宠物养成玩法。游戏里,玩家能体验到画质升级后的养宠乐趣,在梦幻家园中开启奇幻战斗,还能在专属田地里栽种各类特色植物静静观赏,更有晋升仙人的趣味体验。置身于鸟语花香的世界,玩家可在多元场景中展开震撼逼真的能量对决,探索联盟系统独有的等级竞技机制,通过多种方式快速合成道具——丰富多样的玩法让游戏充满乐趣!
pandatv直播超高清画质播放系统,致力于为用户营造舒适的观影氛围,支持边看边互动,让您轻松实现随时随地观看,且无需会员权限。此外,系统还配备一键分享功能,当您遇到精彩的影视作品时,可随时分享给好友,一同探讨剧情,增进彼此情谊,诚邀大家体验。
中药铺物语游戏是一款非常好玩的手机店铺经营模拟游戏,场景设计充满古风。梦是如此美妙,有时不能仅通过梦言来看待。世界无奇不有,梦中的事物也可能有深刻的意义。谁知道?吉时晚上睡觉时,回忆起自己年轻时得过一场病,未能求医。后来他得到了一个方子,服了药,就痊愈了。想到这里,济世站了起来,拿起桌上的本草纲目,开始翻阅起来。慢慢地,济世进入了梦乡。
植物大战僵尸乐pad完美存档版是宝凯游戏早期为联想LenovoPad移植的《植物大战僵尸》手机版本。在这个版本中,可以直接获取大量的存档。接近PC游戏的操作方式。游戏中有很多。手机版没有同样的玩法,但是没有花园。冒险模式中所有关卡均已通关。玩家进入游戏后可以选择任意关卡。这是一个非常有趣的版本。同时游戏中有多个场景可供选择,包括室内、室外、夜晚等,每个场景都有自己独特的特点和难度,夕阳、浓雾、泳池等障碍物增加了整体的难度。游戏的挑战。独特的游戏乐趣永无止境。
《忍者神龟传奇》最新版本是一款英雄动作手游。游戏分为剧情冒险模式、格斗竞技玩法等,拥有丰富的战斗场景和战斗地下城。组建团队开始冒险游戏。《忍者神龟传奇》这个版本的游戏有着经典的玩法,还融入了动漫场景。你要完成更多冒险任务,战斗技巧等待你掌握。你可以克服挑战,体验最激情的战斗模式。
再玩亿关游戏(Satisfying)是一款舒服治愈的小游戏,又名满足。它非常舒适并且可以缓解压力。它也许能够治愈您的强迫症(OCD)。玩家可以在这里自由地享受精彩内容。这里有很多不同的小游戏。游戏包括存储、解谜、解压、解谜、小游戏五种类型。
梅露可物语愈术士与铃之旋律手游是HappyElementsK.K.推出的一款日本二次元奇幻角色冒险游戏。在这款游戏中,我们将来到这个人类与怪物共存的世界,被一个被包围的瓶子里的女孩苏醒,我们的奇幻冒险开始了。在冒险的过程中,我们会认识各种怪物和角色,并邀请他们成为我们的伙伴,一起进行下一次的冒险。游戏独特的团队玩法让我们能够更好的应对旅途中的危机。里面的人物都有着自己的特点。感兴趣的朋友可以下载体验一下。
沙滩越野赛车游戏是一款非常有趣的越野沙滩赛车手机游戏。英文名称为:BuggyCar:BeachRacingGames。玩家可以在这里找到许多设计精美的赛车。你将成为一名赛车手。在柔软的沙滩上参加惊心动魄的赛车比赛,然后驾驶最快的汽车上路,体验冒险、动感十足的全地形车之旅,同时享受前所未有的越野卡丁车赛车狂热,具有可定制的功能越野赛车游戏卡车具有您的惊人功能选择,成为沙滩车游戏中的卡丁车赛车手,敢于挑战卡丁车赛车。
热力赛车游戏手机版是一款刺激有趣的赛车游戏。英文名称也叫raceoff。游戏画面感十足,拥有超逼真的3D游戏画面。赛车的制作也非常精良,再加上令人震撼的发动机。音效让玩家身临其境,给你真实的驾驶和赛车体验。游戏中,玩家可以控制自己的赛车自由闯关,躲避赛道上会出现的各种障碍物,沿途收集金币等奖励,保证到达终点不翻车即可过关。
黑蜘蛛绳索英雄正式版是一款以蜘蛛侠为背景的超级英雄格斗游戏,又名飞天黑蜘蛛绳英雄、黑蜘蛛绳超级英雄、蜘蛛绳战士,英文名称:BlackSpiderRopeSuperhero,玩家在游戏中需要与罪恶都市的歹徒战斗。该游戏专为喜欢冒险、善于工作、敢于冒险的玩家而设计。它不仅是一种娱乐方式,更能激发玩家的热情,让他们无所畏惧。游戏将会带来更加有趣的体验。游戏中,玩家控制英雄角色,展开一场激动人心的冒险战斗,合理运用技能和道具,发挥强大的实力,探索开放的地图,展现玩家的超强实力。感兴趣的玩家快来下载体验吧!
疯狂农场3冰河时代中文版下载,疯狂农场3冰河时代手机版,这款模拟经营游戏绝对能让你爱不释手!它采用独特的卡通画风,将冰河时代作为游戏背景,充满了趣味和创意。游戏中的明快背景音乐与细腻逼真的动物叫声相互交织,为玩家带来了一场视听盛宴,仿佛置身于一个充满生机与活力的农场世界。在这里,你可以尽情享受经营农场的乐趣,感受冰河时代的神秘魅力。快来加入疯狂农场3冰河时代的冒险之旅吧,开启属于你的农场传奇!
无限黑河,这款由黑龙江广播电视台精心打造的新闻资讯软件,凭借其前沿科技与原创报道的完美结合,已经成为了黑龙江人民获取新闻资讯、享受民生服务的重要平台。无限黑河不仅收录了全世界的新闻热点,更实时追踪并记录了黑河本地的新闻动态。用户只需轻轻一点,即可随时随地了解到当地最新的新闻热点,无论是政治、经济、文
美易借钱,原名为国美易卡借钱app,是国美集团倾力打造的一款互联网金融贷款平台。该平台凭借其强大的资金实力和先进的大数据风控系统,为用户提供了高效、便捷的借款服务,并在市场上迅速崛起,吸引了大量用户的青睐。无论你是急需用钱还是想要提高信用额度,美易借钱app都能满足你的需求,让你享受到更好的借款体验
想体验充满奇幻色彩的消除冒险吗?姜饼人魔女之城最新版游戏合集是款充满惊喜的游戏集合。游戏以点击爆炸的消除玩法为核心,包含冰晶洞窟、魔法厨房等多种特色关卡。常见分类有关卡挑战类、角色养成类和城堡装饰类。它受欢迎是因为有丰富剧情,可让玩家跟随姜饼人探索城堡秘密,还有26个各具特色的姜饼人角色可收集培养。能为玩家带来策略与趣味兼具的体验,锻炼策略思维,享受童话般的冒险。
趣约会 app 各版本有何亮点?早期版本提供基本的社交匹配功能,帮助用户快速找到心仪对象,开启聊天交流。后续版本优化了匹配算法,基于用户兴趣、爱好等多维度信息,提高匹配精准度。还增加了丰富的互动玩法,如线上约会活动、情侣小游戏等,增进用户之间的感情。界面设计更加美观便捷,部分版本加入视频认证功能,保障用户真实性,为单身用户提供更优质、有趣的社交约会平台。
害怕高空挑战,却又渴望体验心跳加速的刺激感?这套攀爬合集简直太合心意啦!无论是雪山岩壁、古城的残垣断壁,还是摩天大楼的外墙,都能随意攀爬——只需通过指尖划动来精准控制抓握点,灵活跳跃避开裂缝,奋力冲刺翻越障碍。岩壁上的藤蔓可能会突然断开,木桥也会晃晃悠悠,甚至说不定还藏着隐秘的洞穴呢!从一开始的战战兢兢,到后来能在攀爬过程中如履平地,还能解锁炫酷的霓虹皮肤、帅气的机械义肢。当成功登顶的那一刻,俯瞰整座城市,那种成就感简直无与伦比。
好玩的爬山游戏有哪些独特魅力?爬山游戏是为玩家打造的虚拟登山世界。从玩法看,有攀岩类,需精准操作找支点;驾驶类,操控载具在崎岖山路行驶;合成类,通过合成宝石等助力登山。因其能让玩家在无法进行现实爬山时,体验到登顶的成就感,还能锻炼操作技巧与反应能力,感受自然美景,放松身心,所以备受欢迎。它为玩家带来了刺激的冒险体验,仿佛身临其境挑战高峰,享受征服的喜悦。
少女都市是一款3D美少女恋爱养成游戏。游戏设定在虚拟的东京,融合大量日本文化元素。玩家可在剧情或自由模式中,与性格各异的少女展开恋爱,陪她约会、购物、烹饪。还能自由定制女友形象,为其挑选服装、饰品。场景包含学校、公园、神社等,玩法丰富,有打工、捡物品换钱等,充满趣味。想玩的话就来尝试下载体验吧!
如果你正在寻找不收费的听歌APP,以下几款音乐软件将会是你的绝佳选择。这些平台不仅提供海量的音乐资源,而且用户可以轻松地根据自己的喜好来听歌,享受高品质的音乐体验。无论你是喜欢流行、摇滚,还是古典、电子音乐,这些应用都有涵盖。最重要的是,这些APP都不需要任何付费,所有的音乐资源均可免费畅听,让你无拘无束地沉浸在音乐的世界中。
装甲纷争各种版本,仿佛是一群“钢铁战士”组成的强大军团。有充满挑战的测试版,让你提前体验新内容;也有可自由驰骋的国际版,能与全球玩家对战。决定版给你完全创作自由,无广告无限制。还有破解版、无限金币版等满足不同需求,无论你是追求刺激对战,还是想自由改装坦克,都能找到适合的版本,开启热血坦克大战。
社交聊天软件app大全应用合集能带来什么?社交聊天软件app大全应用合集旨在为用户提供丰富社交体验。常见类型有主打附近交友、兴趣社交、陌生人社交等。这些软件支持文字、语音、视频聊天等多样交流方式。受欢迎原因在于满足不同社交需求,帮助用户轻松结识附近好友,拓展社交圈。不仅让互动更便捷,还提供特色功能,如动态分享、群组交流等,增强社交趣味性与粘性,助力用户找到适合自己的社交方式,享受多元社交乐趣。
万宁游戏下载专区有哪些好玩的游戏?万宁游戏下载专区包含众多趣味游戏,有传统棋类改编的万宁象棋、万宁五子棋,加入大招技能等特色玩法,策略性十足。也有休闲类的万宁台球、召唤神龙万宁版,充满搞笑与随机元素。还有益智类的万宁数独、万宁2048等。这些游戏受欢迎,是因为玩法新颖,操作简单,能为玩家带来别样游戏体验,在休闲时刻玩可以放松身心,增添乐趣,适合各个年龄段的玩家。
这是一家以创新玩法和高自由度著称的独立游戏工作室,自成立以来便凭借独特的创意与优质的游戏品质在玩家群体中积累了极高的人气。自推出代表作“星陨计划”后,团队便迅速崛起,成为独立游戏圈中极具影响力的创作者之一。工作室以精美的画面、丰富的剧情和沉浸式的交互体验为特色,每一款游戏都呈现出独特的艺术风格和深刻的世界观,让玩家在探索中获得情感共鸣与思考。
在当下手机游戏普及的时代,手机准星辅助类应用依靠其独特的辅助作用和便捷的使用感受,成了不少游戏玩家的必备工具。这类应用不仅能提供精准的准星定位,助力玩家在游戏里迅速锁定目标,还整合了多种实用功能,比如自定义准星样式、调节准星大小和透明度等,以此满足不同玩家的个性化需求。
魅影app这款专业的游戏辅助工具是射击游戏爱好者的绝佳助手,功能强大,操作灵活,为玩家提供了高效的支持。在游戏中,辅助工具可自动加速,让玩家快速进入战斗核心,节省不必要的等待时间。同时,工具的精准自动瞄准功能大大提升了命中率,使玩家能够迅速击败敌人,从而在战局中占据主动。软件内置丰富的参数调节选项,包括键位设置、灵敏度调节等,玩家可根据个人喜好自定义配置,使操作更加符合个人风格,极大地优化了游戏体验。
整日置身于车水马龙、灯红酒绿的喧嚣都市,你是否会心生厌烦?可曾怀念过那日出而作、日落而息,与大自然亲密接触的生活?尽管在现实里难以实现,不过在游戏中,你却能尽情感受与体验。想要重温这种生活的小伙伴,赶快前来下载吧!
猫耳FM版本大全,作为一款备受欢迎的在线听书软件,为用户提供了数以万计的有声图书资源。它不仅支持在线听书,还能让用户下载有声书,方便用户随时随地畅享阅读乐趣。而且,其听书阅读操作极为简便,用户只需在搜索框输入感兴趣的书名或作者姓名,就能轻松找到相关有声图书资源,尽情享受阅读。此外,该软件具备个性化推荐功能,依据用户的阅读习惯与兴趣,向用户推荐相关有声书资源,助力用户更便捷地找到心仪之书,进一步提升阅读体验,全方位满足用户的各类阅读需求。感兴趣的用户,欢迎下载体验。
gameboy 模拟器合集有什么作用?gameboy 模拟器合集能让玩家在手机或电脑上重温经典的 gameboy 游戏。合集包含多种模拟器,可兼容不同类型的 gameboy 游戏。操作简单,界面模拟真机,方便玩家上手。通过模拟器,玩家能畅玩儿时的经典游戏,如《口袋妖怪》《塞尔达传说》等,唤起童年回忆,感受复古游戏的魅力。
可爱能被破坏是热门养成游戏。玩家扮演叔叔陪可爱小女孩成长,有丰富剧情互动。通过照顾起居、交流玩耍增加亲密度,不同抉择会导向“可爱,能被破坏”“无我的境界”等多种结局,小女孩恋子形象可爱,深受玩家喜爱。想来试一试的朋友,点击立即下载就能安装到手机里面体验!
快艇游戏是一款基于驾驶玩法打造的竞速类手游。在游戏里,你能够操控各式各样的快艇,驰骋于广袤无垠的海域。它作为一种独特的游戏题材,让喜爱快艇的玩家仿佛身临其境,尽情参与其中。
驾考练题软件是专为驾考学员打造的一款出色驾考学习软件。它覆盖范围十分广泛,涵盖科目一至科目四的全部考试内容,提供海量真实题库以及考试模拟。软件还具备智能自由组卷功能,以及个性化专属答题、贴合学习习惯等多样考试与学习辅助功能,兼具广泛性与实用性。借助这款软件,学员能够对考试进行高效预估,实现最佳学习效果,从而轻松通过各个科目的考试。
还在为做选择而纠结吗?模拟抽签的软件来帮你。这类软件主要有传统抽签、转盘抽签、数字抽签等多种模式。操作简单,只需输入选项就能随机给出结果。它之所以受欢迎,是因为能快速解决人们在生活、工作、学习中的选择困难问题。核心乐趣在于充满不确定性的随机选择过程,为决策增添了一份趣味。对用户而言,是治愈纠结症的良方,能让你告别犹豫不决,轻松做出决定,让生活中的选择变得不再困难。
机甲斗兽场的各种版本,仿佛一群热血的钢铁战士,为玩家带来刺激的战斗盛宴。有免广告版让你畅玩无忧,无限零件版助你随意改装机甲。还有六道赤龙版带来超强机甲,全机甲解锁版让你一键拥有所有炫酷机甲。更有2025最新版不断更新玩法,各版本都以独特魅力,邀你在机甲世界中称霸斗兽场。
想在虚拟世界中挑战丛林冒险?丛林挑战类游戏合集带你开启刺激之旅。在这些游戏里,玩家将深入神秘的丛林,面临各种危险与挑战。可能会遭遇凶猛的野兽,如老虎、蟒蛇,需要运用智慧和武器进行对抗;也需穿越茂密的植被、跨越湍急的河流,克服恶劣的自然环境。同时,还有隐藏在丛林中的神秘宝藏和谜题等待解开。游戏通过逼真的丛林场景、丰富的任务系统和多样的挑战元素,让玩家体验丛林冒险的惊险刺激,锻炼生存能力和探索精神,感受未知世界的神秘魅力。
你是否向往充满奇幻色彩的魔法世界?好玩的魔幻手游将带你踏入这片神奇的土地。游戏构建了宏大的世界观,其中包含精灵、矮人、人类等多个种族,同时具备魔法、剑术、召唤等丰富多样的技能体系。玩家能够在广袤的地图上探索神秘遗迹、挑战强大的魔物,完成扣人心弦的史诗任务。精美的画面、丰富的剧情以及多样化的职业和玩法,充分满足了玩家对魔幻冒险的幻想,为玩家带来沉浸式的游戏体验。
在丰富的追剧选择里,有部分软件能让你不用忍受广告就能畅快看剧。它们拥有海量且全面的剧集资源,不管是当下热门新剧还是经典老剧都能覆盖。这些软件以播放流畅稳定为特点,借助独特的分类和筛选功能,能帮你快速找到喜欢的剧集。它们为追剧爱好者打造了一个方便又愉快的追剧空间,让大家可以没有任何干扰地沉浸在精彩剧情中,充分感受影视带来的魅力与乐趣!
还在纠结手机护眼软件哪个好用?别愁啦,小编这就给大家推荐几款超好用的护眼app!它们不仅能帮你大大缓解眼部压力,还能有效改善视力。此外,这些app里还有不少实用的用眼习惯小窍门和贴心建议供你参考,更会依据你的视力状况,为你量身定制专业的护眼方案。有护眼需求的小伙伴,别犹豫,赶紧下载体验吧!
小说能让我们随时随地沉浸在精彩的故事世界中。下面小编为大家整理了几款免费小说软件,这款app提供了海量小说资源,包括言情、都市、玄幻、悬疑等多种类型,满足你的阅读需求。界面简洁,操作便捷,支持离线下载,让你在任何时间、任何地点都能享受阅读的乐趣。快来下载体验这款小说免费阅读app,开启你的阅读之旅,探索无限精彩的故事世界吧!
魔与道游戏有哪些特点?魔与道游戏以仙侠玄幻为背景,构建出一个正邪对抗的世界。玩家可选择不同门派,学习独特的法术技能。游戏有丰富的剧情任务,能体验仙侠世界的恩怨情仇。具备多样化的玩法,如副本挑战、BOSS 击杀、竞技 PK 等。还设有宠物系统,可培养强力宠物辅助战斗,满足玩家对仙侠冒险和战斗的喜爱。
GTA手游合集手机版2025有哪些精彩之处?GTA手游合集手机版2025包含诸多经典作品,如《GTA3》《GTA:罪恶都市》《GTA:圣安地列斯》及《侠盗飞车5》等。常见分类有重制版、普通移植版、含MOD版等。其以犯罪为主题,集驾驶、枪战、格斗等元素于一体。玩家可在庞大开放世界自由探索、完成任务、与NPC互动。受欢迎是因为能带来高度自由的游戏体验,满足玩家冒险、犯罪等想象,让玩家感受刺激与乐趣,是动作冒险爱好者的不二之选。
什么是耐玩的都市冒险游戏?此类游戏以现代都市为背景,充满各种未知与挑战。玩家可在城市中自由探索,完成任务、解谜、战斗,与 NPC 互动,体验多样剧情。有开放世界类、剧情驱动类等。能让玩家感受都市的繁华与神秘,体验不同身份和生活,满足探索和冒险欲望,丰富的内容和玩法带来长久的游戏乐趣,适合喜欢都市题材和冒险的玩家。